Cva Concept Map Nursing
See more ideas about nursing students nursing school concept map. 25012012 The map starts by the warning signs of stroke which result from sudden loss of blood circulation to an area of the brain.
Comprehensive Overview Of Nursing And Interdisciplinary Care Of The Acute Ischemic Stroke Patient Stroke
CVA - Stroke Definition and Nursing Diagnosis A cerebral vascular accident is another name for a stroke.

Cva concept map nursing. 01062020 View full document sNURS 4581 Adults with Complex Needs CVA Concept Map Completion Instructions The information from the patient scenario on page 3 has been partially populated for you onto the template on page 6. Favorite Add to. Favorite Add to Pharmacology Drug Template Medication Template Pharmacology Concept Map Nursing Notes Drug Card NotesbyKylie.
Advance your CRITICAL THINKING skills as the nurse educators take you. Nursing Concept Map for the Patient Experiencing Dysphagia 4docx - Create a Nursing Concept Map for the Patient Experiencing Dysphagia post CVAu2026. Concept Map Ischemic Cerebrovascular Accident CVA Pathophysiology Medical.
In this video well cover why concept maps are so important the main categories you should i. Medical Diagnosis CVA Signs. Differentiate the signs and symptoms of stroke Compare the different types of stroke Identify various diagnostic tools utilized for diagnosis Demonstrate proper interventions Evaluate nursing management of the stroke patient Stroke aka cerebral vascular accident.
Assist patient in active ROMs Assist patient in ADLs but allow for them to do as many activities as possible When patient is at bedrest keep bed rails up to prevent falls. Stroke CVA- Nursing Notes Concept Map- Medical Surgical Semester NurseDianeKristine. Depending on the type of medication they can lower blood pressure by opening the blood vessels decreasing blood volume or decreasing the rate andor force of heart contraction.
Cerebrovascular Accident Nursing Interventions. Anticoagulants such as warfarin interfere with the bloods ability to clot and can play an important role in preventing stroke Antihypertensives Antihypertensives are medications that treat high blood pressure. 5 out of 5 stars 214 214 reviews 300.
Ischemic Stroke - CVA--You can edit this template and create your own diagramCreately diagrams can be exported and added to Word PPT powerpoint Excel Visio or any other document. Nrs DX Impaired mobility rt hemi- paralysis to left side AEB right sided CVA Interventions. Start a trial to view the entire video.
View williamsIschemic CVA Concept Mapdocx from MED SURG 206 at Jersey College School of Nursing. It is damage to the brain caused by a disruption of the blood supply to a part of the brain. Concept Maps followed by 365 people on Pinterest.
About Press Copyright Contact us Creators Advertise Developers Terms Privacy Policy. 27052018 Cerebrovascular Accident CVA Nursing Care Plan Cerebrovascular Accident or commonly known as Stroke or Brain Attack is the leading cause of disability and the second leading cause of death in the Philippines according to the Stroke Society in the Philippines. The Concept Map you are trying to access has information related to.
5 out of 5 stars 6 6 reviews 258. Concept maps are vital to your study success in nursing school. This disruption of blood supply can be caused by a blood clot or by a ruptured artery.
Once the patient reaches the emergency department diagnostic procedures are done to exclude other causes of neurologic deficit and to establish type of stroke whether it is ischemic or hemorrhagic. Cerebral profusion promotion Airway management Exercise therapy Communication enhancement Unilateral neglect Urinary bladder training swallowing therapy Self esteem and body image enhancement. Use PDF export for high quality prints and SVG export for large sharp images or embed your diagrams anywhere with the Creately viewer.
Nov 15 2016 - Explore Jennifer Duhes board Nursing. Stroke concept map by Danielle Devine Objectives. Safety How YouTube works Test new features Press Copyright Contact us Creators.
This course has concept map examples that you can use to MAKE CONNECTIONS between risk factors medications patient education and nursing interventions. Follow the directions below review ALL the data placed on there for you and add information where required prior to mapping.
12 Stroke Cva Nursing Diagnosis And Nursing Care Plans Nurseslabs
Concept Map Plu Pacific Lutheran University Academically Stroke Nursing Concept Map Nursing Nursing School Survival
Stroke Cva Nursing Notes Concept Map Medical Surgical Etsy
Https Encrypted Tbn0 Gstatic Com Images Q Tbn And9gcthq4p6polf9jgya Krbwuas7legnyzhjyxwdr82jjxcndxdfxw Usqp Cau
Simple Nursing Concept Maps Youtube
Surviving Nursing School Concept Mapping Sites Nurse Teaching Concept Map Nursing Nursing Diagnosis
Cerebral Vascular Accident Cva Xmind Mind Mapping Software
Hyperlipidemia Concept Map Concept Map Nursing Nursing Care Plan Concept Map
Nursing Diagnosis Knowledge Deficit Copd Perokok D
Nursing Kamp The Nurses Notes On Nursing Neuro Kamp Concept Maps Nursing Notes Dubai Khalifa
Stroke Concept Map Nursing Page 1 Line 17qq Com
Concept Map Stroke Patient Portfolium
Https Encrypted Tbn0 Gstatic Com Images Q Tbn And9gcq1j 4 6gfaa 3lnd1ycpsgf35gbc S1c5yck4wsaw Usqp Cau
Concept Map Stroke Patient Portfolium
Ischemic Stroke Concept Map Zoom Out Pharmacotherapy Concept Map Concept Map Nursing Medical Surgical Nursing
Cva Concept Map Cva Anticoagulants Antiplatelets Antiplatelet Agents Such As Aspirin And Anticoagulants Such As Warfarin Interfere With The Blood S Course Hero
Stroke 1 Definition Burden Risk Factors And Diagnosis Nursing Times
9 Nursing Care Plan Ideas Nursing Care Plan Nursing Care Nursing Diagnosis
9 Nursing Care Plan Ideas Nursing Care Plan Nursing Care Nursing Diagnosis
Stroke Concept Map By Danielle Devine
Concept Map Brain Attack Stroke Docx Brain Attack Stroke Defined As Some Degree Of Damage Due To Lack Of Oxygen To Brain Cells Whether From An Course Hero
The Wright Nurse Right Side Cva Cerebrovascular Accident
Disease Process Concept Map Page 1 Line 17qq Com
Cva Concept Map Discussion By A M Dec Wmv Youtube
Post Stroke Depression Intechopen
Concept Map Cva Stroke Cellular Respiration
Nursing Concept Maps Pneumonia Nursing Care Plan Of Pneumonia Http Nanda Nursing Diagnosis
Stroke Information Wikieducator
Concept Map Pdf Medical Nursing Management Nursing Staff To Provide Assistance With All Meals Nursing Staff To Provide Assistive Spoons And Feeding Course Hero
Concept Map Medsurg Ii Final 1 Studocu
By Annette Fernandez Old Dominion University School Of Nursing Nursing Grand Rounds Nurs 441 Rehab Ppt Download
9 Nursing Care Plan Ideas Nursing Care Plan Nursing Care Nursing Diagnosis
Ischemic Stroke Concept Map Diagnosis Pathophysiology Risk Factors Treatment Prevention Zoom Out Pharmacotherapy
Nursing Diagnosis Concept Map Template Page 1 Line 17qq Com
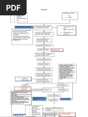
Concept Map Of Cva Hypertension Neurology
Cva Concept Map Campus Map Concept Map Map Concept Map Nursing
Cerebrovascular Accident Nanda Nursing Diagnosis
Social And System Demographics Endovascular Therapy For Acute Ischemic Stroke Ncbi Bookshelf
Resultado De Imagen Para Concept Map Nursing Stroke Nursing Concept Map Nursing Nursing Diagnosis
Stroke One Page Outline Concept Map Etsy
Nursing Care Plan Concept Map Template Page 1 Line 17qq Com
Wound Infection Concept Map Studocu
Nursing School Concept Map Template Page 1 Line 17qq Com
Cva Concept Map Nursing Google Search Nursing School Notes Nurse Nursing Mnemonics
Solved Medical Surgical Ii Concept Map Ischemic Cerebrov Chegg Com
Ischemic Stroke Concept Map Youtube
0 Response to "Cva Concept Map Nursing"
Post a Comment