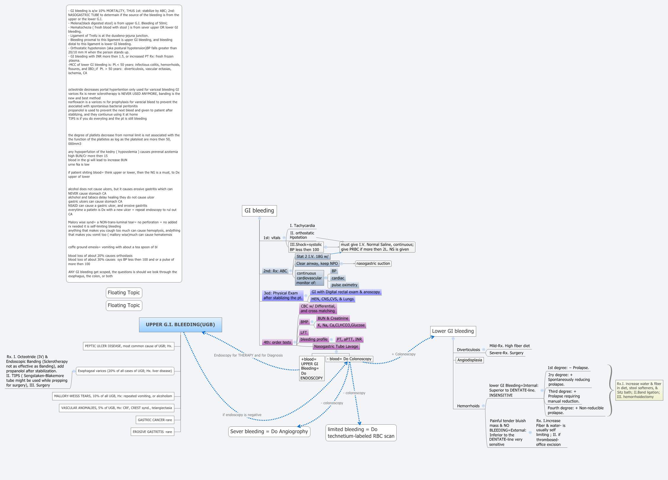
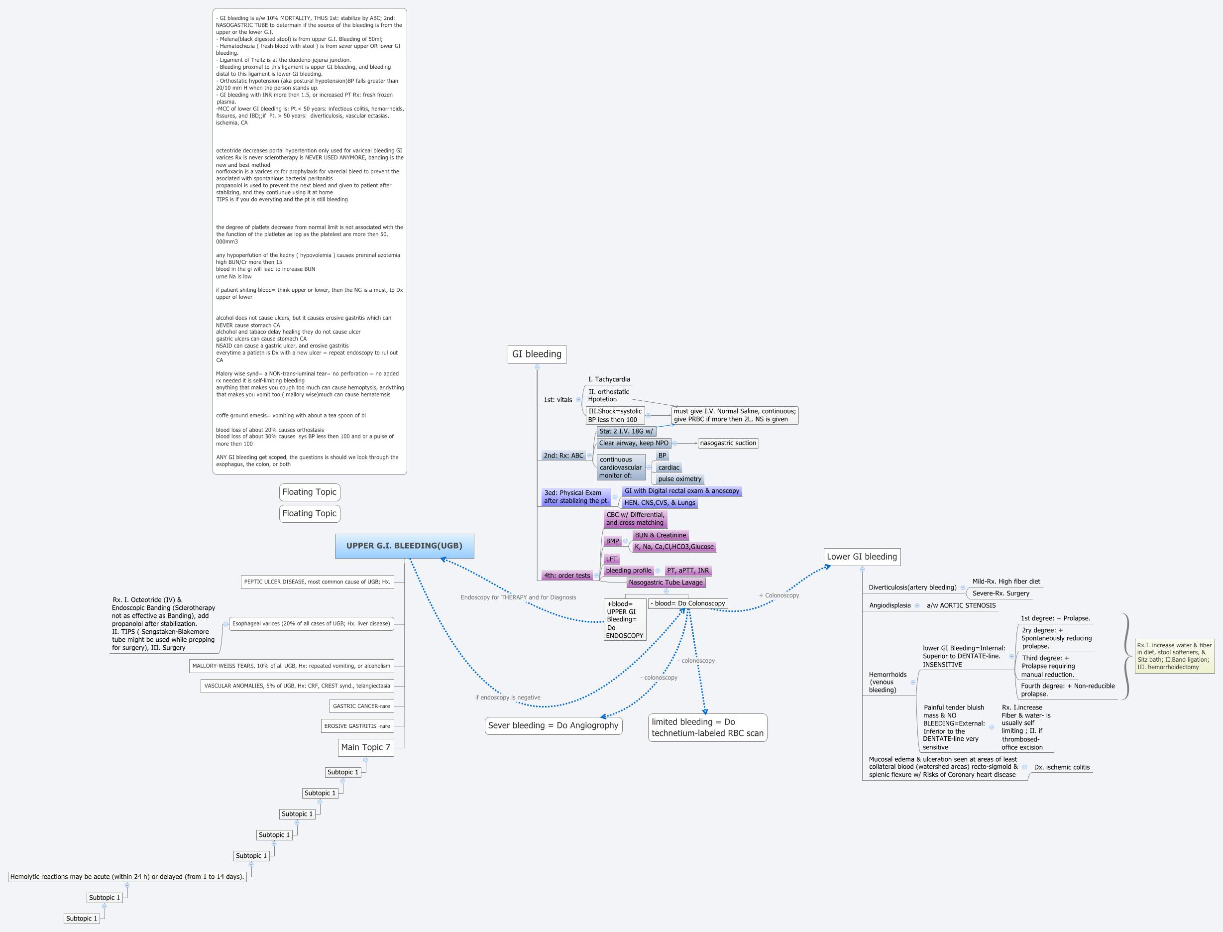
Gi Bleed Concept Map
Most upper GI bleeds are a direct result of peptic ulcer erosion stress related- mucosal disease that may evidence as superficial erosive gastric lesion to frank ulcerations erosive gastritis secondary to use or abuse. Shaun Mehta Oct 2017 Medications in upper GI bleed emergencies There is a cocktail that many will learn to give when treating UGIB.
Nephron Power Concept Map Of Hypernatremia
02072015 Upper gastrointestinal bleeding is characterized by the sudden onset of bleeding from the GI tract at a site or sites proximal to the ligament of Treitz.
-3-xpvvp-1272844301138.jpg)
Gi bleed concept map. 03122020 Upper Gastrointestinal GI Bleed- Nursing Notes Concept Map- Medical Surgical Semester. Patient expels 800mL of maroon stool in unit Hemoglobin is 78 gdL Hematocrit is 23 Subjective Data. On the day i cared for this patient they had an active GI Bleed and Afib.
This preview shows page 1 out of 1 page. Gastroenteritis concept mapdocx - Gastroenteritis Risk Factors R Contaminated food water contact with infected person unwashed hands dirty utensils. 20022010 Active GI Bleed - Concept MapCare Plan.
School University of Texas Arlington. Aloha these are my personal notes concept maps that I made for my Adult. I chose this.
Product is a digital file. Salim Rezaie Prepared by Alexander Hart. My patient has a history of MI and Diabetes.
Pages 1 Ratings 90 20 18 out of 20 people found this document helpful. Course Title NURSING PN1192. NUR 240 Clinical Preparation Pathophysiology Concept Mapping Define Nursing Assessment Medications S S Hematemesis melena hematochezia.
UPPER GI UGI esophagus. Posted Feb 20 2010. Upper GI bleeding can be categorized based upon anatomic and pathophysiologic factors.
Gastroenteritis concept mapdocx - Gastroenteritis Risk. The commonest causes of acute upper GI bleeding are peptic ulcer disease including from the. Lets take a look at the concept map for gastrointestinal or GI bleed.
Course Title NURS 3366. Some of the most common risk factors for nonvariceal. Some we need to give.
Course Title NUR 240. GI bleed concept map - 1 ONLINEBBCOURSE REQUIREDREADI. Upper GI bleeding can be categorized based upon anatomic and pathophysiologic factors.
Patient is experiencing lower GI bleeding for the first time. Patient is unaware of. Even with the advent of advanced endoscopic procedures and potent medications to suppress acid production UGIB carries significant morbidity and mortality.
Document was created using various nursing books. Some medications protocoled though they may be lack the evidence needed to make them part of standard care. Medical-Surgical semester Fall 2017.
DIGITAL DOCUMENT- NO PHYSICAL ITEM SENT FOR PERSONAL USE ONLY. Aloha these are my personal notes concept maps that I made for my Adult. 14082019 The bleeding along the GI tract is from a perforation somewhere in the intestines or stomach.
School Community College of Allegheny County. Ulcerative vascular traumatic iatrogenic tumors portal hypertension. Ok so here is a basic example of a concept map guys there are many different.
Patients wife states patient had a large maroon-colored stool in the bed. Gastrointestinal GI bleeding is a condition that involves bleeding in one or many parts of the digestive tract. Although the incidence of nonvariceal upper gastrointestinal bleeding UGIB has been decreasing worldwide nonvariceal UGIB continues to be a significant problem.
IMPAIRED GAS EXCHANGE RT ALTERED OXYGEN-CARRYING CAPACITY OF BLOOD AS EVIDENCE BY DECREASED HGB DECREASED RBC Objective cues. Adult II Concept Map GI Bleed Pathophysiology Can be a sudden onset which comes from stomach and duodenal origin and can come from the esophageal origin. Ulcerative vascular traumatic iatrogenic tumors portal hypertension.
0111 Sepsis Concept Map. Episode 102 GI Bleed Emergencies Part 2 With Anand Swaminathan. Pages 1 Ratings 95 21 20 out of 21 people found this document helpful.
Gastrointestinal Bleed Pathophysiology Acute upper GI bleeding may originate in the esophagus stomach and duodenum. GI bleed concept map - 1 ONLINEBBCOURSE REQUIREDREADI. Blood transfusion Nasogastric tube feeding Low ammonia level 46 pale skin liver disease Anemic Hematocrit.
The commonest causes of acute. GI Bleed Concept Mapdocx - NUR 240 Clinical Preparation. Can be caused by too much acid ulcer an abnormal formation in the colon tumor polyp hemorrhoids inflammation of the lining diverticulitis colitis or any sort of trauma to the GI tract.
Rather it is a symptom of many GI disorders including peptic ulcer disease inflammatory bowel disease and gastric cancer. So in this lesson we will take a look at the components of a concept map including contributing factors medications lab work and the significance patient education and associated nursing diagnoses with interventions and evaluations. CONCEPT MAP Nursing Diagnosis Nursing Diagnosis Nursing Diagnosis Nursing Diagnosis Subjective Data.
Risk for Fluid Volume Deficit rt. GI bleeding is not a disorder in itself. Upper Gastrointestinal GI Bleed- Nursing Notes Concept Map- Medical Surgical Semester.
Pages 1 This preview shows page 1 out of 1 page. I established that i would make. 0108 Hypertension HTN Concept Map 0109 Breast Cancer Concept Map 0110 Amputation Concept Map Questions.
Medical-Surgical semester Fall 2017. GI bleeding is usually suspected when there is blood in the stool. Soon2BSN New I am working on my concept mapcare plan for my critical care rotation.
26042020 See Differential diagnosis of lower gastrointestinal bleeding in children Bleeding from the upper respiratory tract eg nocturnal nosebleeds can be mistaken for GI bleeding because the blood can be swallowed and vomited or appear in the stool as melenaCareful examination and history taking is the key to differentiating respiratory sources of bleeding from. 03042020 0106 Gastrointestinal GI Bleed Concept Map 0107 Congestive Heart Failure Concept Map Questions.
Gastrointestinal Disorders And Therapeutic Management Nurse Key
Upper Gi Bleed Etiologies And Clinical Findings Calgary Guide Gi Bleed Pathophysiology Nursing Nursing Information
Nursing Concept Map Of Cystic Fibrosis Page 1 Line 17qq Com
Case Study 59 Concept Map 3 Final Week 1 Studocu
Gi Hemorrhage Concept Map Deanne Blach Db Productions
Nephron Power Concept Map Hyponatremia In The Cancer Patient
Https Encrypted Tbn0 Gstatic Com Images Q Tbn And9gcthq4p6polf9jgya Krbwuas7legnyzhjyxwdr82jjxcndxdfxw Usqp Cau
Case Based Learning And Concept Mapping By Jeremy R Hawkins Michael Reeder Et Al
Upper G I Bleeding Ugb Xmind Mind Mapping Software
Upper Gastrointestinal Gi Bleed Nursing Notes Concept Map Etsy
Lower Gastrointestinal Bleeding Colorectal Cancer Bleeding
Upper G I Bleeding Ugb Xmind Mind Mapping Software
Diagnostic And Therapeutic Challenges Of Gastrointestinal Angiodysplasias A Critical Review And View Points
Gastrointestdisord Free Full Text Role Of Helicobacter Pylori In Upper Gastrointestinal Bleeding Among Ischemic Stroke Hospitalizations A Nationwide Study Of Outcomes Html
Upper G I Bleeding Ugb Xmind Mind Mapping Software
95 Concept Maps Ideas Concept Map Mind Map Concept
Nursing Diagnosis Concept Maps Zoom Pancreatic Disorders Html Nursing Care Plan Concept Map Nursing Nursing Care
Case Study 59 Concept Map 3 Final Week 1 Studocu
Concept Map Brain Attack Stroke Docx Brain Attack Stroke Defined As Some Degree Of Damage Due To Lack Of Oxygen To Brain Cells Whether From An Course Hero
Approach To Acute Upper Gastrointestinal Bleeding In Adults Uptodate
Profession College Essay Writer Help With Term Papers Internet Safety Wikipedia The Free Encyclopedia
Concept Map For Upper Gastrointestinal Bleeding By Jeff Parcon
Jcm Free Full Text Diagnosis And Management Of Non Variceal Gastrointestinal Hemorrhage A Review Of Current Guidelines And Future Perspectives Html
Https Encrypted Tbn0 Gstatic Com Images Q Tbn And9gctvhryu6zhfyvrj Dvazzwen Gvhpbs1odai9wpjlhrqlwywudx Usqp Cau
Nursing Care Plan For Upper Gastrointestinal Bleeding Ncp Stomach Clinical Medicine
Concept Map For Disease 2 Risk Factors Primary Obesity Excessive Calorie Intake Secondary Obesity Chromosomal And Congenital Abnormalities Metabolic Course Hero
Gastrointestinal Disorders And Therapeutic Management Clinical Gate
Jcm Free Full Text Diagnosis And Management Of Non Variceal Gastrointestinal Hemorrhage A Review Of Current Guidelines And Future Perspectives Html
Ischemic Stroke Concept Map Diagnosis Pathophysiology Risk Factors Treatment Prevention Zoom Out Pharmacotherapy
Solved X Fluid And Electroly X Concept Map Acute Rex Chegg Com
Comparison Of Risk Scores In Upper Gastrointestinal Bleeding In Western India A Prospective Analysis Springerlink
The Gastrointestinal System Digestive Disorders Ppt Download
Comparison Of Risk Scores In Upper Gastrointestinal Bleeding In Western India A Prospective Analysis Springerlink
Ulcerative Colitis Nursing Mnemonics Concept Map Nursing Concept Map
Gi Hemorrhage Concept Map Deanne Blach Db Productions
Nephron Power Concept Map Osa And Htn
Nephron Power Concept Map Drug Induced Kidney Injury
Medical Mind Map Sources Medimaps Wikit
Acute Upper Gastrointestinal Bleeding The Bmj
Diagnostic And Therapeutic Challenges Of Gastrointestinal Angiodysplasias A Critical Review And View Points
Infection Concept Map Nursing Page 1 Line 17qq Com
Nephron Power Concept Map Of Mpgn Pattern Of Injury
Impact Of The Stress Ulcer Prophylactic Protocol On Reducing The Unnecessary Administration Of Stress Ulcer Medications And Gastrointestinal Bleeding A Single Center Retrospective Pre Post Study Journal Of Intensive Care Full Text
Nursing Care Plans Amp Concept Maps Pinterest Nursing Maps And Nanda Nursing Care Plan Examples


0 Response to "Gi Bleed Concept Map"
Post a Comment